Dans le nô, rien n’est laissé au hasard. Et chaque mouvement, chaque cri est fixé à l’avance : c’est le côté ritualisé de l’art traditionnel japonais. Mais c’est sans compter sur certains critères comme l’improvisation, la variation, ou encore la surprise, qui permettent à chacun de rester fidèle à la forme établie par Zeami tout en modifiant certains éléments. Ainsi, l’acteur ne sombre pas dans la simple reproduction, « une façon de trouver l’immuable dans le changement » comme nous le citions auparavant.
Le théâtre nô, tel qu’il est décrit par les observateurs occidentaux, est une forme artistique très raffinée, un opéra dramatique dont la lenteur et la ritualisation des gestes sont les principales caractéristiques.
Cela est à la fois vrai dans l’impression et faux dans le fond, car nous avons tendance à observer et analyser la justesse technique (extrêmement développée dans le nô) plutôt qu’à rechercher l’imprévisible et le surprenant (des principes récurrents dans l’art japonais) ; et vouloir à tout prix définir le théâtre nô par rapport à un style occidental n’est pas la meilleur méthode d’approche.
Nous allons donc voir maintenant les différents éléments rituels du théâtre nô, en commençant par la scène et les décors, puis en évoquant les différents personnages et la musique, avant de terminer par l’étude d’un principe indispensable et très spécifique de cet art : le Jo-Ha-Kyû.

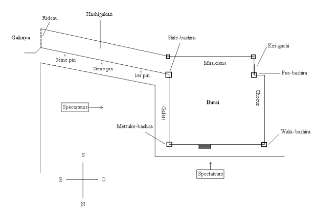
La scène se trouvait originellement en plein air, surplombée d’une toiture maintenue par quatre piliers. Mais elle prend maintenant place dans des lieux fermés, essentiellement dans les écoles de nô où se déroulent la majorité des spectacles. La configuration des scènes a toutefois été maintenue, et le toit est souvent gardé bien que la construction soit à l’intérieur d’un bâtiment.
La scène (butai) est un plancher surélevé d’un mètre par rapport au sol, formant un carré dont les quatre angles représentent les points cardinaux. C’est dans ces quatre angles que prennent place les quatre piliers soutenant le toit de la scène. Les coulisses (gakuya) sont reliées à la scène par une passerelle (hashigakari).
Le pilier se trouvant à l’arrivée de l’hashigakari est le pilier du personnage principal (shite-bashira). A l’avant-scène gauche, pour le spectateur, se trouve le pilier repère (metsuke-bashira), et celui de l’avant-scène droit est le pilier du personnage secondaire (waki-bashira). Le dernier des quatre est le pilier de la flûte (fue-bashira).
A côté de celui-ci, une petite porte (kiri-guchi) sert à l’entrée et la sortie du chœur, ainsi qu’à la discrète disparition des personnages tués au cours de l’histoire. Ces repères sont très importants pour certains acteurs car leur visibilité est fortement réduite par leur masque. Pour eux, les piliers restent tout de même aisément visibles.
La passerelle reliant la scène aux coulisses est bordée d’une balustrade et de trois pins placés à intervalles réguliers. Ceux-ci servent également de points de repères pour le déplacement des acteurs. Un rideau situé à l’entrée des coulisses permet aux acteurs d’attendre à l’abri du regard des spectateurs. Cet élément du décor est à lui seul un exemple frappant de la ritualisation de toutes les caractéristiques du théâtre nô, comme le décrit très bien le livre de présentation d’une exposition du musée Rath de Genève :
« A l’orée du pont, un rideau occulte la chambre du miroir, qui est l’ultime antichambre de la scène, celle où l’acteur principal revêt le masque avant de faire son entrée. Ce rideau se soulève à chaque apparition. Il se subdivise en cinq bandes verticales de couleurs différentes qui sont, à partir de la gauche : le pourpre, le blanc, le rouge, le jaune, le vert. Cette répartition s’inspire de la théorie de Cinq Eléments : eau, métal, feu, terre et bois, qui, par toutes sortes de combinaisons, sont associés à des catégories multiples, telles les saisons, les directions cardinales ou les couleurs. A l’eau correspond le nord, soit le pourpre de la bande à l’extrême gauche du rideau au métal correspond l’ouest, au feu correspond le sud, à la terre correspond le centre, soit respectivement, le blanc, le rouge et le jaune des trois bandes centrales ; au bois enfin correspond l’est, soit le vert de la bande à l’extrême droite. Les trois couleurs des bandes centrales expriment la poussée en avant, tandis que le pourpre et le vert la retenue. Ainsi les cinq couleurs des rideaux sont imprégnées de l’essence du mouvement : le retrait et l’avance pour la danse, l’inspiration et l’expiration pour le chant. »1
Cet élément du décor est donc très précisément organisé, de façon à rappeler le fort lien des Japonais à la nature ainsi que les deux éléments considérés comme essentiels par Zeami : le chant et la danse (ni-kyoku : les deux éléments).
Les peintures de fond de scène ont très souvent les mêmes thèmes. Celle du fond de la scène principale (butai) représente presque toujours un vieux pin, de telle sorte que celui-ci est devenu le symbole du théâtre nô. Des pins, des bambous, et des pruniers sont également peints sur la cloison latérale à côté de la flûte, car ce sont des symboles de bon augure.
Des jarres sont placées sous le plancher pour faire office de caisse de résonance. Ainsi, les appels du pied des acteurs sont fortement amplifiés. C’est un des rituels importants de la préparation d’une scène de nô, car les sons de certains pas sont faits pour surprendre le spectateur ou pour amplifier une irrégularité. Par exemple, le personnage du vieillard va tenter d’effectuer une danse entraînante et juvénile, mais son grand âge le fera marquer l’accent en retard par rapport à la pulsation de la musique. L’amplification du son sera donc intéressante pour mettre en valeur cette technique de jeu.
Enfin, un couloir d’environ un mètre de large longe la passerelle et borde la plateau principal de la scène. Il rappelle ainsi les graviers des cours de temples, dans lesquelles prenaient autrefois place les spectacles de nô.
« L’orchestre est le premier à rentrer en scène ; de même, il est le dernier à la quitter à la fin de la pièce, dans l’ordre inverse des entrées. En premier, la flûte. Puis les tambours, et un taïko selon les pièces. »2
Lors d’une représentation, le spectateur est placé de façon à pouvoir observer la totalité de l’espace scénique, raison pour laquelle certaines toitures ont été enlevées de nos jours. L’orchestre rentre en premier. Les musiciens, vêtus de costumes de l’époque Tokugawa3, empruntent la passerelle et vont s’installer au fond de la scène, dans un espace qui leur est réservé. Le premier instrument à rentrer est la flûte nô-kan, suivie des deux tambours à double membrane, l’ô-tsuzumi (tambour de hanche) et le ko-tsuzumi (tambour d’épaule), ainsi que du tambour plat nommé taiko.
La flûte nô-kan est conique et non accordée au diapason. On peut varier les hauteurs en soulevant ou posant progressivement la deuxième phalange sur les trous, ainsi qu’en insérant un tube qui joue sur les partiels harmoniques des sons. Les deux tambours à double membrane sont différents l’un de l’autre. Le ko-tsuzumi a une cordelette qui relie les deux membranes pour varier les hauteurs, et le musicien combine ces sons avec des interjections vocales (kakegoe) dont nous parlerons plus précisément dans les paragraphes suivants.
L’ô-tsuzumi est plus grand que le ko-tsuzumi mais n’a qu’une seule hauteur variable. On obtient des sons secs en le plaçant auprès d’un feu avant la représentation, et en utilisant des doigtiers en ivoire. Enfin, le taiko détient cinq intensités distinctes, obtenues en variant la résonance et le mode d’attaque des baguettes.
Après les instrumentistes, le chœur vient se placer directement sur la scène (quatre, huit, ou douze hommes). Ils s’assoient à l’endroit qui leur est réservé, et chanteront uniquement pour suppléer un acteur mimant une danse ou pour commenter une de ses actions. Tout ce rituel d’entrée effectué, l’histoire peut enfin débuter, mettant en scène trois personnages principaux.

Le shite ou personnage principal est le véritable acteur de la pièce (littéralement : « celui qui fait, qui agit »). Son costume attire l’œil et fixe l’attention des spectateurs. Il s’agit le plus souvent d’une divinité, dont nous pourrons voir la réincarnation à la fin de la partie centrale. C’est lui qui dansera, mimera, et effectuera les actions importantes.
Le waki ou personnage secondaire (littéralement : « celui du côté ») est presque toujours un moine qui nous raconte son périple à visage découvert. Avec son récit, il sera chargé de faire débuter la pièce, mais ira s’asseoir ensuite à une place précise (le waki-za) d’où il ne bougera qu’exceptionnellement.
Le kyôgen est un personnage de farce, dont les pièces comiques s’intercalent entre les pièces de nô. Ils effectuent parfois un interlude en langage populaire à l’intérieur même des nô (ai-kyôgen), parodiant les faits présentés par le waki et permettant ainsi au shite d’avoir le temps de changer de costume.
Les acteurs sont toujours habillés en robe de soie de couleur foncée, avec un pantalon-jupe ample (hakama) et un survêtement sans manches aux épaules très larges et remontantes (kataginu). Quelle que soit l’époque de l’histoire, les costumes sont toujours les mêmes. Ils ne traduisent que le type, l’âge, et le statut social du personnage représenté.
Il en est de même pour les perruques, qui définissent le type de personnage. Une perruque aux cheveux longs séparés par le milieu et attachés par un bandeau représente une femme, tandis qu’un homme portera ses cheveux longs détachés. Le vieillard arbore un chignon à l’arrière de la tête, et les démons ont de très longs cheveux rouges tombant jusqu’au creux des genoux. Une perruque précise est donc attribuée à chacun des personnages susceptibles d’être interprété dans une pièce de nô.
Le shite et le waki peuvent être accompagnés par des suivants (tsure) ou des compagnons (tomo), mais ceux-ci n’ont pas de réelle existence dramatique. Le kyôgen reste à l’entrée de la passerelle et y attend le moment de son intervention.
Le seul personnage vraiment indispensable est le shite, car il est « celui qui agit ». Le kyôgen n’est présent que pour les interludes, et n’est pas essentiel bien que son intervention comique soit importante pour détendre le public et faire chuter la tension de la pièce. Le waki est un personnage secondaire, car il n’a de sens que dans le dialogue, essentiellement avec le shite, et occasionnellement avec le kyôgen.
Pour les différents personnages à visage couvert d’une pièce de nô, il existe huit rôles auxquels correspondent huit masques spécifiques : le vieillard sacré, l’être surnaturel, le vieillard, l’homme, le garçon, la femme, la vieille femme, et un indéfini variant selon la pièce.
Pour chacun de ces rôles, Zeami décrit précisément le style de mouvement et de comportement à adopter. Il ajoute même des précisions pour la direction des regards ou la position des pieds. Ce travail est d’une importance capitale, car le masque interdit les jeux de visage. Le bon acteur doit donc apprendre à utiliser les reflets de la lumière pour varier l’expression de son masque. Zeami effectua le même travail pour les rôles à visage découvert, en décrivant très minutieusement les mimiques de ces personnages (écrits et dessins).
« La musique intervient à trois moments. Pour préparer l’entrée de l’acteur, pour soutenir les chants, et pour accompagner la danse ou le récit du chœur mimé par l’acteur »4
Selon les traités de Zeami, la musique ne peut intervenir qu’à des moments précis et décidés à l’avance. Elle prend place au début de la pièce et de la deuxième partie, rythme les passages réservés au chœur, et accompagne les moments où le mouvement est primordial, comme les danses ou les récits mimés.
Les flûtes jouent des groupes de cellules mélodiques déterminés, dont seules les notes brodées sont improvisées. Les tambours ont à disposition un répertoire d’environ 250 cellules par type d’instrument, classées en sept catégories. La suite des catégories est définie auparavant pour chaque réalisation d’une pièce de nô. Même les chanteurs ont deux types de chants pré-établis : le chant fort tsuyogin et le chant doux yowagin. Pour ces deux types de chant, l’attaque vocale, le vibrato, et l’articulation des syllabes sont imposés.
La musique du nô est en général une atmosphère propice à l’évocation d’un personnage plutôt qu’un réel accompagnement de la voix chantée. Les cris des musiciens répondent aux frappes rythmiques des instruments à percussion, ce qui surprend considérablement le spectateur non averti. Cette musique nous entraîne dans une ambiance sonore « hors du temps », effaçant nos repères réguliers pour nous baigner dans un univers particulier.
Enfin, les pièces sont toutes divisées en parties et sous parties, répondant au principe indispensable du Jo-Ha-Kyû. Une pièce de théâtre nô est divisée en sections que l’on nomme dan. Les cinq sections d’un nô sont réparties entre le Jo (un dan), qui a pour but de créer une tension ou une attente, le Ha (trois dan), qui entretient cette attente, et le Kyû (un dan), qui représente le paroxysme de la pièce. Les sections sont elles-mêmes partagées en séquences, les shôdan, qui peuvent être une danse, un chant, un dialogue, ou un interlude.
L’unité minimale reconnue est la cellule, qu’elle soit mélodique ou rythmique. Chaque pièce est l’assemblage de sections, chaque section un ensemble de séquences, et chaque séquence une organisation de cellules. Nous avons ainsi une structure simple, hiérarchisée en niveaux plus ou moins élevés. Mais revenons plus précisément au Jo-Ha-Kyû, car il s’agit d’un principe indispensable du théâtre nô, à l’échelle de l’œuvre comme à celle de la cellule.
Le Jo-Ha-Kyû commande la structure dramatique du nô, donc le domaine vocal et instrumental. Le principe des « neuf degrés de rythmicité croissante » évoqué dans les traités de Zeami est une organisation rythmique propre à cette forme théâtrale. Il instaure une progression croissante jusqu’au neuvième degré, point culminant de la pièce qui se trouve à sa conclusion.
Le but de cette progression régulière est la recherche d’un enchaînement lié, sans rupture et sans effet de contraste trop marqués entre les différentes parties de la pièce. Ainsi, le Jo est une entrée en matière, une ouverture comprenant uniquement de la danse et de la musique : un style fondamental sans précision excessive. Le Ha joue le rôle du développement, où l’acteur, comme le musicien et le danseur, utilise toutes les variantes de sa technique pour une expression très minutieuse du détail. Enfin, le Kyû est un final endiablé, épuisant les ressources du développement dans une danse agitée dont les mouvements sont particulièrement violents.
Nous insistons sur ce principe de Jo-Ha-Kyû, car il est indissociable du théâtre nô et particulièrement représentatif de l’esthétique japonaise traditionnelle. Cette esthétique montre d’ailleurs, dans plusieurs arts ancestraux, que la sensation de lenteur, voir même d’immobilité, est en fait l’élaboration d’une temporalité qui progresse insensiblement, et contrôle ainsi l’enchaînement des différentes phases successives d’un tout. Le Jo-Ha-Kyû est l’accession « à l’équilibre du moi et de la nature »5.
René Sieffert décrit très bien le rôle de Zeami dans la compréhension, l’explication, et l’appropriation du Jo-Ha-Kyû dans le théâtre nô :
« Zeami n’est certainement pas l’inventeur de cette règle fondamentale du nô : les termes en sont d’ailleurs empruntés à la théorie du bugaku (…) Mais Zeami ne s’est pas contenté d’appliquer aveuglément, empiriquement, un principe hérité de ses devanciers. Son mérite capital est d’avoir cherché à en définir, dans ses Traités, la portée exacte et surtout la signification esthétique et la nécessité psychologique. Démontant le mécanisme de l’effet produit par le jeu de l’acteur sur les spectateurs, il montrera par quel stratagème, par quelle infraction apparente à la règle fondamentale, l’acteur peut rétablir le contact avec un public inattentif ou troublé. »6
1 Musée Rath de Genève (3 octobre 2002 – 2 Février 2003), Fleurs d’automne, costumes et masques du théâtre nô, p.12
2 ZEAMI / René SIEFFERT, La tradition secrète du Nô. suivi de Une journée de nô, p.17-18
3 Epoque de règne des shôgun de la famille Tokugawa, dont le principal et premier représentant se nomme Tokugawa Ieyasu (1542 – 1616). Cet illustre personnage a régné pendant la fin du XVIe siècle.
4 Ibid note n°138
5 TAMBA, Akira, Musiques traditionnelles du Japon – des origines au XVIème siècle, France : Ed. Actes Sud, coll. Musiques du monde, 1995, p.17
6 ZEAMI / René SIEFFERT, La tradition secrète du Nô. suivi de Une journée de nô, p.29
© Tous droits réservés sur le texte. Toute reproduction interdite sans l’autorisation de l’auteur.